「一页解析」人形机器人产业链,Figure链与特斯拉Optimus链对比
人形机器人产业链被深入研究,一页纸"理念强调简洁高效的了解方式,Figure链与特斯拉Optimus链为人形机器人领域的重要组成部分,本文旨在通过简短的分析,让读者对人形机器人产业链有初步了解,并强调其发展前景。
文 | Alpha Engineer
今天继续给大家带来 「一页纸」吃透一条产业链 系列。
本期的主角是:人形机器人,我们 用 AlphaEngine 来解读 。
(1)人形机器人:孕育下一个百倍机会的温床
人形机器人产业正处在从研发演示向量产落地的关键拐点。
基于当前头部企业如特斯拉( Optimus 计划 2026 年量产)、 Figure AI 及国内优必选等的量产规划, 2025-2026 年被视为产业规模化验证与商业化加速的关键窗口期。
当前人形机器人 呈现出 “ 硬件降本 ” 与 “ 软件增智 ” 双轮并进的态势,由 B 端工业场景率先驱动,尤其是汽车制造领域。
优必选 Walker S1 、小鹏 Iron 等已进入比亚迪、极氪、小鹏等车企工厂进行实训,验证其在产线上的应用价值。
全球竞争格局初步形成,海内外企业路径分化:
1)海外巨头 :以特斯拉、 Figure AI 为代表,凭借其在 AI 算法、系统集成和端到端模型上的领先优势,占据技术制高点。
2)国内企业 :依托中国强大的汽车及 3C 产业链,在供应链协同、整机快速迭代和成本控制上形成显著优势,部分国产产品价格已下探至 10 万元级别,与海外产品形成明显价差,为规模化市场渗透奠定基础。
(2)人 形机器人产业链结构分析
人形机器人产业链可划分为上游核心零部件、中游本体制造和下游场景应用三大环节。
其中,中游本体企业类比汽车产业中的 “ 主机厂 ” ,在产业链中占据核心主导地位,负责技术集成、产品定义与规模化生产。
*注: 由FinGPT Agent 制表,下同
a. 上游核心零部件 :价值量高度集中于三大部件。
关节 是实现运动的基础,分为旋转和线性两类。
减速器 是确保运动精度的关键,主流方案包括谐波减速器(特斯拉 Optimus 采用)和行星减速器,代表企业有日本哈默纳科及国内的来福谐波等。
传感器 赋予机器人感知能力,包括力 / 力矩、触觉和视觉传感器。
b. 中游本体制造 :海内外企业加速布局,形成技术竞赛。
海外以 特斯拉( Optimus )和 Figure AI ( Figure 01 )为代表,引领技术前沿。
国内则涌现出优必选( Walker S1 ) 、 智元机器人(远征 A1 )等初创企业,同时小鹏( PX5 ) 、 小米( CyberOne ) 等车企与科技巨头也纷纷入局。
c. 下游应用场景 :当前商业化聚焦 B 端。
工业制造 是首要落地场景,特别是汽车工厂,如优必选 Walker S1 已进入比亚迪和东风柳汽的产线进行实训。
物流仓储 的搬运和分拣是另一大潜力市场。未来将逐步向商业服务和家庭场景渗透。
(3)人形机器人面临的主要挑战
人形机器人普遍采用 “ 大脑 - 小脑 - 肢体 ” 的全栈式技术架构,该架构通过模块化分工,高效协同支撑机器人的感知、决策与执行三大核心能力,是实现具身智能的关键框架。
其中, “ 大脑 ” 负责高级别的任务规划与决策智能; “ 小脑 ” 专注于实时的运动控制与平衡协调; “ 肢体 ” 作为执行终端,负责与物理世界进行直接交互。
这种分层解耦的设计,旨在平衡复杂任务的泛化能力与高频、实时的物理控制需求,是当前主流的技术实现路径。
人形机器人的产业化进程取决于硬件与软件两大层面的协同突破。
硬件层面聚焦于 “ 降本、量产、续航 ” 三大核心挑战,而软件层面则致力于解决 “ 智能泛化、数据稀缺、实时性 ” 三大技术瓶颈。
首先来看“硬件”层面的挑战。
1)成本高昂与标准化缺失 :目前人形机器人 硬件方案未收敛, 缺乏统一标准,导致 BOM成本高企,其中关节模组、灵巧手为降本核心。
2)量产能力不足 :头部人形机器人公司2025年仅能实现百至千台级小批量交付,多用于数据采集等非商用。
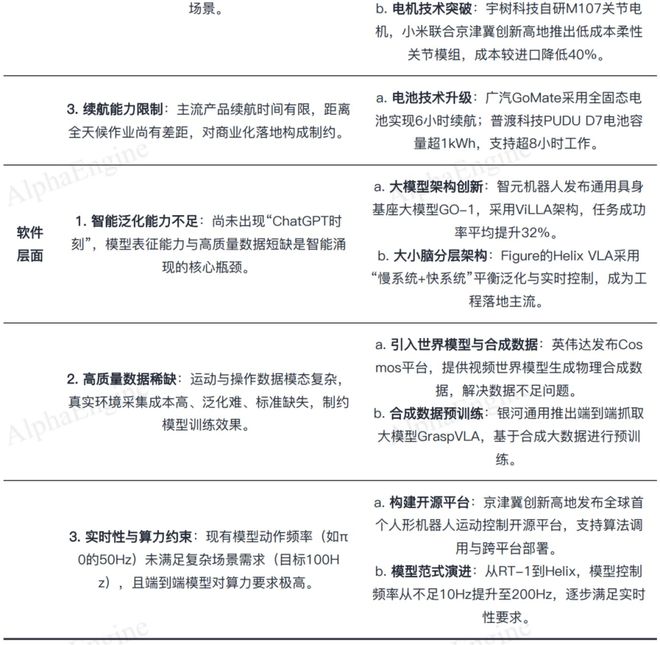
但随着傅利叶智能的谐波减速器进入量产测试,宇树科技自研M107关节电机,量产瓶颈有望突破。
3)续航能力限制 :主流产品续航时间有限,距离全天候作业尚有差距,对商业化落地构成制约。
续航能力依赖电池技术的发展,目前广汽GoMate采用全固态电池实现6小时续航;普渡科技PUDU D7电池容量超1kWh,支持超8小时工作。
然后我们来看“软件”层面的挑战。
1)智能泛化能力不足 :人形机器人领域尚未出现“ChatGPT时刻”,模型表征能力与高质量数据短缺是智能涌现的核心瓶颈,但行业正在快速演进中。
智元机器人发布通用具身基座大模型GO-1,采用ViLLA架构,任务成功率平均提升32%。
Figure的Helix VLA则采用 “慢系统+快系统”平衡泛化与实时控制,成为工程落地主流。
2)高质量数据稀缺 :运动与操作数据模态复杂,真实环境采集成本高、泛化难、标准缺失,制约模型训练效果。
在数据方面,英伟达发布了Cosmos平台,提供视频世界模型生成物理合成数据,解决数据不足问题。
银河通用则推出端到端抓取大模型GraspVLA,基于合成大数据进行预训 练。
3)实时性与算力约束 :现有模型动作频率(如π0的50Hz)未满足复杂场景需求(目标100Hz),且端到端模型对算力要求极高。
模型动作频率是目前人形机器人的重要瓶颈。把机器人想成一个人,动作频率 = 你每秒能“刷新”多少次动作。
50Hz 就是每秒 50 帧,看起来已经挺快,但在摔了一跤要瞬间用手撑地这种场景下,50 帧里可能少算了关键 1 帧,手就断了。
从RT-1到Helix,模型控制频率从不足10Hz提升至200Hz,逐步满足实时性要求。 只有机器人的“小脑”有足够高的工作“刷新率”,才能应付更复杂的突发情况。
*注: 由FinGPT Agent制表,下同
当前,产业正通过供应链协同、核心部件自主化、大模型创新及开源生态构建等方式,加速攻克上述难题,推动商业化落地。
(4) 人形机器人市场规模与应用场景
人形机器人产业正处在商业化爆发前夜, 2025 年被普遍视为 “ 量产元年 ” ,标志着行业从原型演示迈向规模化落地的关键拐点。
长期来看,人形机器人有望实现C端普及,全球出货量超7000万台,市场规模突破10万亿元。
人形机器人产业化遵循 “ 工业制造 → 商业服务 → 家庭服务 ” 的场景递进路径。
当前,工业制造是核心突破口,聚焦汽车产线等柔性生产环节;商业服务正加速拓展,在无人零售、办公服务等场景验证价值;家庭服务作为远期目标,因技术复杂度和成本较高,商业化尚处早期探索阶段。
(5)全球人形机器人主要参与者
当前人形机器人行业呈现多元化竞争格局,主要参与者可划分为四类:引领技术前沿的海外巨头、资本加持的国内第一梯队初创企业、深度布局的跨界车企,以及提供智能化底座的科技巨头。
各方凭借不同禀赋优势,在技术路线、商业化路径及生态构建上展开激烈角逐,共同推动产业从实验室走向规模化应用。
海外巨头引领 :海外巨头在核心算法与系统集成上占据领先地位,引领行业技术发展方向。
a. 特斯拉 (Tesla) :凭借其在 AI 和自动驾驶领域的技术积累, Optimus 系列是端到端模型路线的典型代表。
b. Figure AI :技术路径采用分层决策模型,顶层由 GPT-4V 进行视觉推理,底层实现高频控制,实现了优异的工程落地效果。
国内梯队分化 :国内初创企业借助资本和产业资源快速崛起,已形成清晰的梯队分化格局。
a. 第一梯队 :以优必选、智元机器人、宇树科技为代表,估值均超百亿人民币,具备强大的融资能力和产业资源整合能力。
优必选 Walker S1 已进入比亚迪、东风柳汽等车企实训;宇树科技完成 C+ 轮 7 亿元融资,其 Unitree G1 以 9.9 万元的定价策略积极开拓消费市场。
b. 第二、三梯队 :包括乐聚、普渡科技、傅利叶、银河通用等企业,或依托地方政府及行业龙头(如华为、美团)资源,或聚焦开源平台、核心零部件等细分领域,形成差异化竞争优势。
跨界车企入局 :车企入局的核心逻辑在于利用其成熟的供应链体系、规模化生产能力和精益管理经验,实现快速降本和场景落地。
a. 小鹏汽车 (XPeng) :旗下小鹏鹏行发布的 PX5/Iron 机器人已在广州工厂参与 P7+ 车型总装线实训,并计划于 2026 年实现 L3 级量产,成本目标控制在 12 万元以内,路径清晰。
b. 广汽集团 (GAC) :其 GoMate 机器人强调核心零部件的完全自主研发,依托汽车供应链实现硬件复用与成本控制,计划 2026 年推进整机规模化落地。
c. 其他车企 :比亚迪、奇瑞等也通过直接投资(如比亚迪投资智元机器人)或成立合资公司的方式深度参与产业链。
科技巨头赋能 :科技巨头主要扮演 “ 赋能者 ” 和 “ 投资者 ” 角色,通过输出 AI 大模型能力和注入资本,加速产业智能化进程。
a. 模型与平台赋能 :华为盘古大模型赋能乐聚机器人,百度文心大模型与优必选合作优化任务规划效率,小米自研 “Xiaomi Brain” 系统,为人形机器人提供 “ 大脑 ” 。
b. 资本与生态布局 :腾讯、阿里巴巴、京东、 LG 集团等通过战略投资深度绑定头部初创企业,如腾讯投资智元机器人和宇树科技,阿里投资宇树科技和逐际动力,抢占未来生态入口。
c. 场景驱动投资 :美团等场景方则从自身业务需求出发,投资宇树科技、高仙机器人等,聚焦即时配送等特定场景的应用落地。
(6)值得重点关注的两条链之一:Figure机器人产业链
Figure在2025年9月C轮融资后估值飙升至390亿美元,较2024年2月的26亿美元增长近15倍,并获得英伟达、微软、亚马逊等科技巨头加持,标志着人形机器人赛道已从概念走向产业爆发前夜。
当前价值高度集中于上游核心零部件,合计占硬件成本70%以上,技术壁垒高,是短期焦点。
以下是 AlphaEngine 整理好的Figure机器人核心供应链图谱,具体表格不适合放在文中,请私信领取。
(7)值得重点关注的两条链之二:特斯拉 Optimus 机器人产业链
特斯拉正加速推进 Optimus 机器人的迭代进程, V3 版本的设计方案已进入最后的敲定阶段,其核心目标是实现技术定型并为规模化生产铺平道路。
新一代 Optimus 的技术突破主要聚焦于两大方面。
首先是实现 “ 像人类一样灵巧的手 ” ,每条手臂将集成 26 个执行器,大幅提升操作的精准度与协同能力。
其次是深度整合 Grok 语音大模型,使机器人能够理解复杂的自然语言指令并自主规划行动,显著增强了人机交互的智能化水平。
特斯拉为 Optimus 机器人设定了极具挑战性的产能爬坡目标,旨在通过复用汽车领域的规模化制造经验,快速实现百万级年产能。
以下是 AlphaEngine 整理好的特斯拉机器人核心供应链图谱:
作者:访客本文地址:https://shucuo.cn/post/1416.html发布于 2025-09-22 16:58:13
文章转载或复制请以超链接形式并注明出处数错网



还没有评论,来说两句吧...