世界第一高桥花江峡谷大桥紧急应对台风,暂停通行并清场工作启动
世界第一高桥花江峡谷大桥因受台风影响,为确保游客安全,紧急公告暂停上桥,自今日12时起暂停游客上桥参观,下午13时起将进行清场工作,请游客注意安全,遵守相关规定,切勿擅自上桥,具体恢复时间将根据天气情况另行通知。
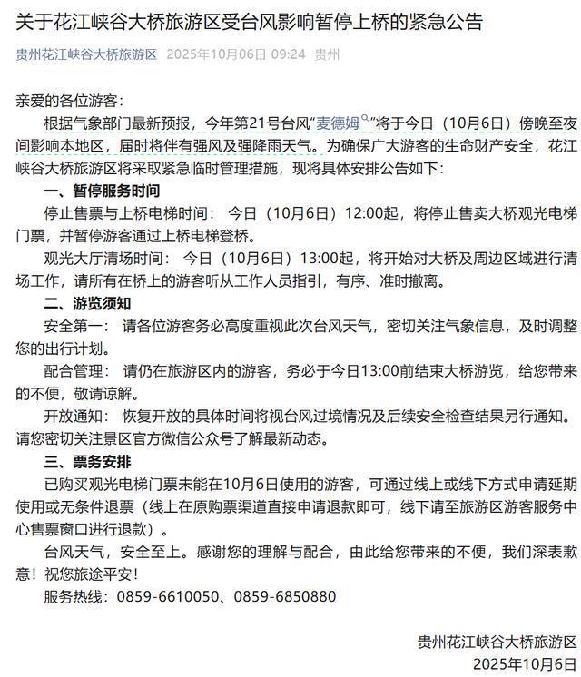
10月6日,贵州花江峡谷大桥旅游区发布紧急公告:
根据气象部门最新预报,今年第21号台风“麦德姆”将于今日(10月6日)傍晚至夜间影响本地区,届时将伴有强风及强降雨天气。为确保广大游客的生命财产安全,花江峡谷大桥旅游区将采取紧急临时管理措施。
根据公告,今日(10月6日)12:00起,将停止售卖大桥观光电梯门票,并暂停游客通过上桥电梯登桥。 今日(10月6日)13:00起,将开始对大桥及周边区域进行清场工作,请所有在桥上的游客听从工作人员指引,有序、准时撤离。
来源:“贵州花江峡谷大桥旅游区”微信公众号 B48
文章版权及转载声明
作者:访客本文地址:https://shucuo.cn/post/2181.html发布于 2025-10-06 14:41:46
文章转载或复制请以超链接形式并注明出处数错网



还没有评论,来说两句吧...