邪修盯上REITs,高星酒店成为其求生新目标
一家被描述为“邪修”的高星酒店寻求生存之道,近期将目光转向REITs(房地产投资信托基金),该酒店面临挑战,但通过寻求新的资金来源和策略调整,力图实现可持续发展,这一转变反映了行业趋势和酒店业在应对市场变化时的策略调整。
文 | 酒管财经
“邪修”的风,如今也刮到了高星酒店。
生存压力下,有的在抖音直播间卖起了早餐自助,有的在门口摆摊卖卤味烧烤,有的甚至出租场地拍短剧。
临近年底,不少高星酒店又转头盯上了REITs。
今年11月,金茂以22.65亿元挂牌转让三亚丽思卡尔顿酒店。
与以往不同的是,金茂明确表示此次出售“基于资产证券化的目的”,而非简单的资产变现。
今年12月,京投发展以“0元购”的形式买下新天地安达仕酒店,尽管该酒店负债25.3亿元,但正常年份营收可达1.8—2.1亿元,具有REITs发行潜力。
表面上看都是普通的高星酒店转让,但背后都隐藏着更为精妙的资本运作。
值得一提的是,《基础设施领域不动产投资信托基金(REITs)项目行业范围清单(2025年版)》也是最近刚发布,明确将四星级及以上酒店项目纳入REITs范围。
随着REITs新政落地,不少高星酒店纷纷通过挂牌转让来试探资本市场反应,为后续推出酒店REITs做铺垫。
这些看似不务正业的操作背后,是高端酒店对生存的渴望,更反映出国内酒店市场对酒店资产证券化的迫切期待与转型现实困境交织在一起的复杂心情。
邪修求生的高星酒店,试水REITs
高星酒店曾经是高端与体面的象征,如今却不得不放下身段自救。
曾经高冷的高星酒店,不得不通过各种“邪修”方式维持生存。
不少高星酒店直接走上了街头,把摊子支在了路边,卖起了烧烤卤味。
这些举措看似自贬身价,实则是市场倒逼下的务实选择,但有的终究逃不过现实而被转让。
在过去,投资人想要退出酒店,要么直接出售,要么抵押给银行。
前者在当今文旅消费低迷的大环境下,可能只有寄希望于像煤老板一样的买家接盘。
在高星酒店业陷入转型困境的背景下,REITs新规为行业带来了曙光。
REITs新规让酒店业看到了新的退出路径。酒店可以将原本流动性较低的酒店资产,切割成若干份小份额基金放在证券市场自由交易,获得现金流资产。
毕竟,高端酒店单店投资动辄数亿甚至数十亿,资金多用于买地、建楼、装修,一旦投入就成为固定资产,流动性极差。
URI调查数据显示,酒店行业平均投资回收周期长达 15-20年,远超其他行业,导致“经营现金流健康,账面资金紧张”的普遍现象。
而酒店REITs就是将符合条件的酒店物业,通过资产重组、风险隔离等金融操作,转化为可在证券交易所交易的标准化产品。
换句话来说,就是向公众众筹盘活酒店资产,按收益分红。
图源:华美酒店顾问
金茂的三亚高端酒店资产前后两次调整,展现出完全不同的逻辑。
去年12月,金茂以18.49亿元将三亚希尔顿酒店转让给海南骊驰咨询有限公司,而该公司背后与山西煤老板有着千丝万缕的联系。
今年11月,金茂通过类REITs形式,以22.65亿元挂牌出售金茂(三亚)旅业有限公司100%股权,其主要资产为三亚丽思卡尔顿酒店,中标单位为中信证券。
这并非一场公开叫卖,而是一次精准的“定向锁定”交易。由中信证券搭建的专项资金池将通过其关联公司摘走丽思卡尔顿的股权,金茂则通过这一类REITs计划将酒店从财报中剥离。
对比金茂直接出售三亚希尔顿酒店给煤老板的交易,REITs路径显示出明显优势。
前者是一次简洁高效的“资产处置”,而后者则是一场优化资产负债表的出表动作。
金茂的两笔交易,是国内地产系高星酒店深刻转型的微观缩影。
它宣告了过去地产系主导高星酒店“买地、开发、卖掉”的简单循环的终结,一个更复杂、更精细的资产管理时代到来。
三亚成酒店REITs“试验田”
所谓“邪修”,更多是戏称国内高星酒店在REITs正式开闸前,通过类REITs、ABS等形式进行资产证券化探索。
去年,锦江国际集团就发行了国内首单酒店资产类REITs产品,将存量酒店物业资产转化为标准化金融产品。
通过出售旗下“时尚之旅”100%股权,不仅实现了资金回笼,还获得了约4亿元的投资收益。
今年12月,锦江国际启动酒店公募REITs招标,尽管未明确披露底层资产类型,但市场普遍猜测其可能涉及酒店类资产。
而三亚作为国内高端酒店最集中的区域之一,似乎很适合做酒店REITs的天然试验田。
金茂出售三亚丽思卡尔顿的案例展示了一种可行模式:
先通过资产支持计划实现资产出表和资金回笼,同时保留运营权。这种“权益型资产支持证券”兼具REITs内核和ABS形式,在业内被称为“持有型不动产ABS”或直接归类为“类REITs”。
与传统ABS基于债权资产不同,类REITs的核心在于权益性,目标是盘活庞大的存量不动产。
通过这种类REITs操作,金茂将重资产转为高流动性现金,优化财务报表,同时为战略收缩和再投资腾挪空间。
财报显示,酒店业务在金茂整体营收中占比仅为3%,且2025年中期酒店经营收入同比下降12%。
通过资产证券化,企业可以优化资产负债结构、压降有息负债规模,而非仅仅因为现金流压力。
据了解,金茂三亚亚龙湾丽思卡尔顿酒店在2008年开业,拥有446间客房及套房,以及33栋私密别墅,是金茂现有的六处酒店资产中每间房收益最高的资产。
2025年上半年,该酒店平均房价为2054元,平均入住率80.5%,每间房收益达到1654元。 这样的经营数据,使其成为酒店REITs的优质标的。
此外,复星旅文也加入这一行列。宣布启动私有化退市后,复星旅文计划将其核心资产三亚亚特兰蒂斯在上海证券交易所独立上市,借助REIT模式进行资产证券化。
此类试水REITs策略的核心目的是实现“并表资产到现金”的彻底转化,为后续其他商业物业的类REITs退出提供范本。
对众多高星酒店来说,REITs不是终点,而是新起点。通过证券化回收资金,酒店管理方可以更专注于品牌输出和轻资产运营。
自2023年提出轻资产转型以来,复星旅文持续剥离非核心资产、重塑业务结构。
今年11月,复星旅文推出三大核心产品线,并实现多个轻资产项目的集中落地,其战略路径已经从资产扩张转向能力驱动。
金茂在剥离酒店重资产的同时,也在加速向轻资产转型,重点打造金茂璞修、金茂隐逸和金茂嘉悦三大自有酒店品牌。
那些经历过“邪修”磨练的高星酒店业主方,在酒店REITs时代可能更具韧性。
高星酒店如何拥抱REITs时代
未来几年,国内高星酒店将经历从重资产持有向轻资产运营的关键转型。
随着更多高星酒店加入酒店REITs,酒店资产的估值逻辑、运营模式和退出机制将迎来深刻变革。
未来酒店的竞争力将不再由建筑规模、初始投入或品牌包装决定,而将取决于运营效率、现金流稳定性与治理结构的规范程度。
据URI研究中心预测,未来国内酒店业将形成“资本方(REITs 投资人)+ 运营方(酒店管理公司)+ 品牌方(酒店集团)”的清晰格局,各自聚焦核心能力。
面对REITs带来的历史性机遇,酒店业需要做好哪些准备?如何顺利实现这一转型?
尽管政策大门已经打开,但并不意味着所有四星级以上酒店都能立刻进入发行通道。
酒店REITs在国内大规模落地仍面临一些待解的问题。
首要问题是酒店资产的持续盈利能力。
目前,国内除部分高端酒店外,整体行业盈利承压。能否入选REITs资产包,关键取决于酒店是否具备通过运营实现稳定增长收益的能力。
其次,是资产估值的合理性。酒店估值受区位、品牌、市场周期等多因素影响,波动较大。
估值过高将损害投资者收益和产品吸引力;估值过低则难以激发原始权益人的发行意愿。
值得一提的是,酒店REITs政策明确要求项目“优中选优”,高门槛将是未来几年酒店REITs的核心特征。
要满足REITs条件,酒店至少需要具备几个关键条件:
首先,是四星级及以上的星级定位,但这只是入门门槛,更关键的是酒店是否具备长期、稳定、可预测的现金流;
其次,是产权清晰、运营规范,包括所有权结构、租赁结构等都需要透明并符合监管要求;
此外,处于核心商圈、成熟旅游目的地或有城市更新属性的酒店更具优势。
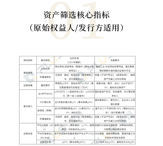
酒店REITs涉及复杂的资产重组、持续运营和信息披露,而澎润近期发布的《酒店REITs核心指标自查清单》聚焦酒店 REITs全生命周期的关键指标,为行业提供了一定参考。
在其核心指标中,运营资质、规模、盈利能力、运营效率、合规风险、ESG等是高频出现的关键词。
图源:澎润《酒店REITs核心指标自查清单》
业内专家预测,未来三年将是中国酒店REITs发展的关键窗口期。
那些率先“邪修”试水REITs的高星酒店,似乎已获得先发优势。
随着REITs市场大门开启,预示着中国酒店业正在走向成熟,走向更加专业化、精细化、市场化的发展新阶段。
未来国内酒店市场的竞争将不仅限于资产规模,更在于运营效率与价值创造能力。
随着更多玩家入场,一场围绕酒店REITs的盛宴将全面开始。
作者:访客本文地址:https://shucuo.cn/post/6354.html发布于 2025-12-23 14:41:42
文章转载或复制请以超链接形式并注明出处数错网



还没有评论,来说两句吧...